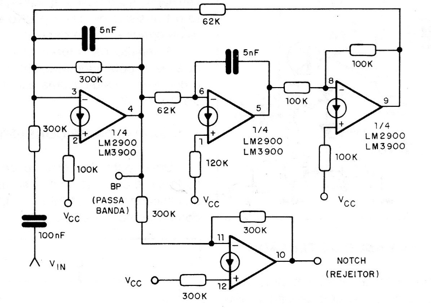
In the figure we have another configuration of filter that uses the four Norton amplifiers of the integrated LM2900 and LM3900. The components indicated in this circuit operate in a central frequency of 500 Hz and we have two outputs. The bandpass output is made on pin 4, while the rejection output of the central frequency is obtained on pin 10. The gain is equal to 1, and the Q factor is 5. The supply must be made with a voltage of 12 V.




