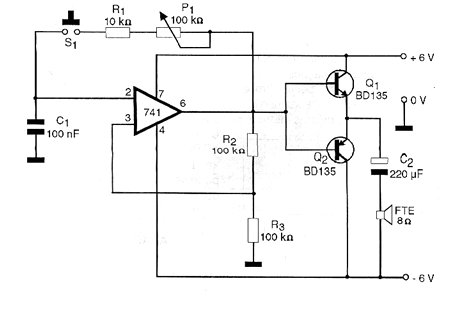
This circuit is basically the same as the previous configuration (CB15616E) with a power stage with complementary transistors that allow the direct excitation of a low impedance speaker. In the figure we have the complete circuit of this oscillator that requires the use of a symmetrical source in its supply. The frequency depends on the 100 nF capacitor and is controlled by the 100k ohms potentiometer. The capacitor can be changed according to the frequency range to be generated. Power transistors must be mounted on heat radiators. These radiators must be larger the greater the voltage used in the supply.




