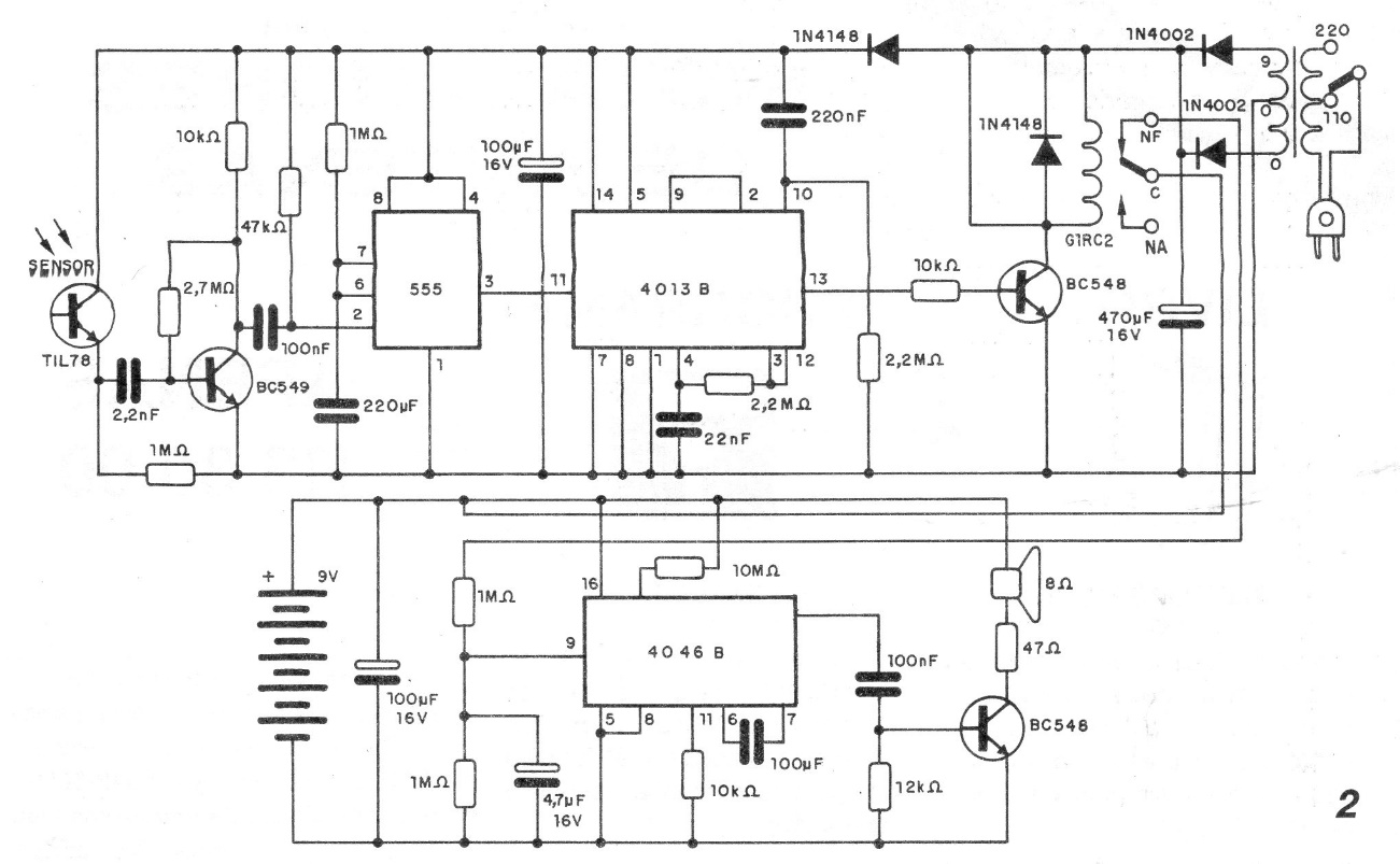
This circuit with an optical path sensor was found in a 1995 documentation. The circuit fires when, for a moment, no light shines on the phototransistor. The circuit has a bistable action given by the 4013 and the control is done by a relay. The circuit includes a battery that powers the circuit in the event of a power failure and a siren with a PLL 4046. The transmitter can be one of the tone-modulated LED circuits that we have in this section.




