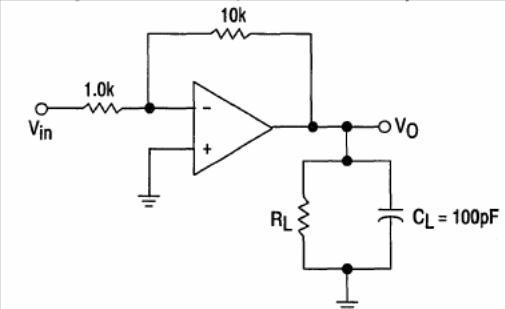
This conventional configuration for TL series amplifiers is from Motorola's 1993 Linear Interface ICs. The power supply must be symmetrical.

This conventional configuration for TL series amplifiers is from Motorola's 1993 Linear Interface ICs. The power supply must be symmetrical.
