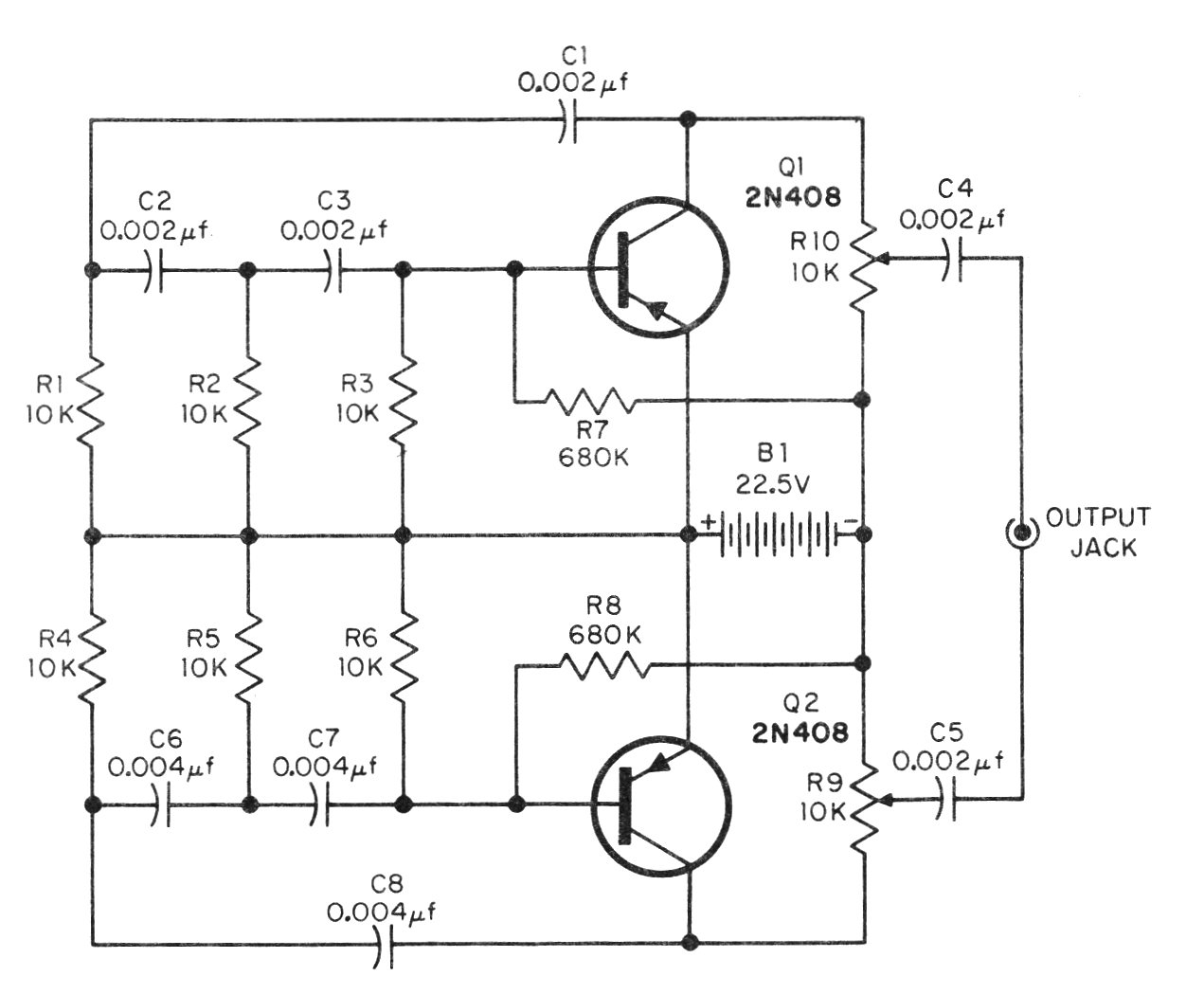
This circuit, from an American publication of 1964, generates two tones determined by the double T in each transistor. The tones are mixed by the potentiometers and applied to the output. The transistors can be the BC558 and the supply can be made with voltages from 15 V.




