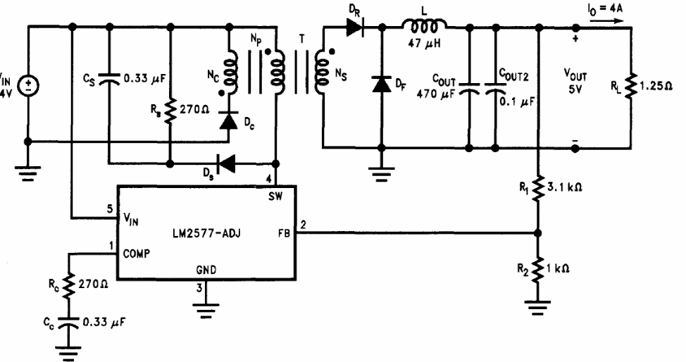
The circuit presented is from the Linear Applications Handbook of the National Semiconductor of 1994. The critical component is the transformer and the integrated circuit used is uncommon today.
The circuit presented is from the Linear Applications Handbook of the National Semiconductor of 1994. The critical component is the transformer and the integrated circuit used is uncommon today.