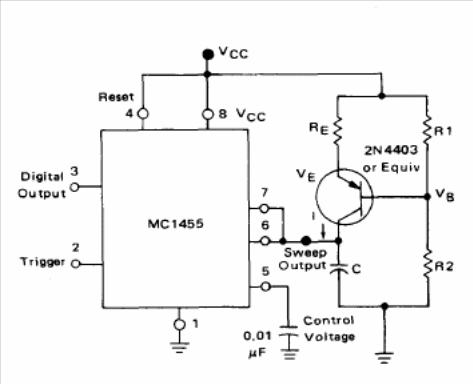
The integrated circuit used is equivalent to the 555 and the transistor can be the BC558. R1 and R2 determine the ramp. The circuit is suggested by the Motorola Linear Databook from 1990.

The integrated circuit used is equivalent to the 555 and the transistor can be the BC558. R1 and R2 determine the ramp. The circuit is suggested by the Motorola Linear Databook from 1990.
