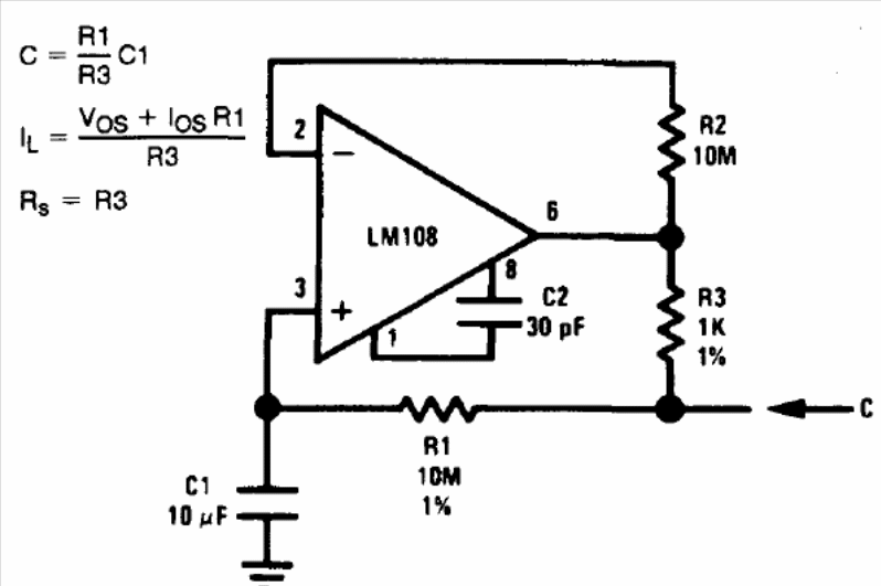
The configuration already explored in our Circuit Bench section is from the National Semiconductor's Linear Applications Handbook of 1994. The same configuration can be applied to other operational ones. The formulas for calculating the components are attached to the diagram. The power supply depends on the operational and must be symmetrical.




