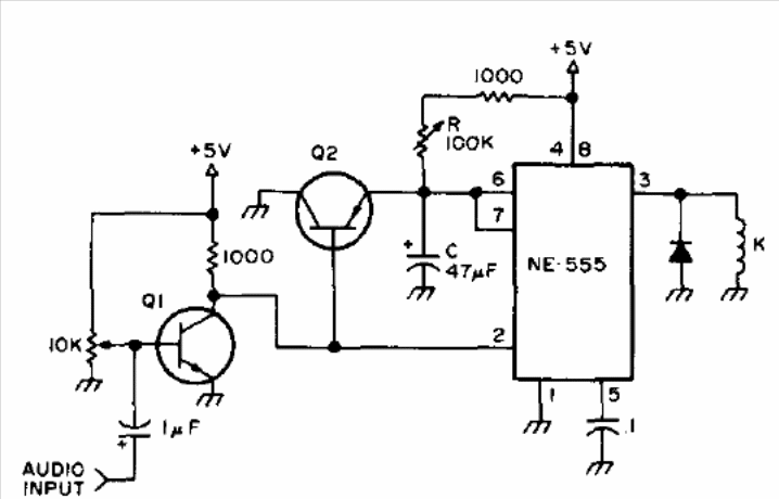
The displayed relay operates with an audio signal applied to the input. The transistors can be BC548. For less sensitive relays, it is convenient to use an excitation step with a transistor. The activation time depends on the RC constant that can be changed.




