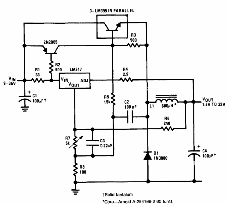
We found this switching circuit in a technical documentation from National Semiconductor. The integrated circuits and the transistor must be equipped with heat radiators.
We found this circuit in a 2002 documentation. It still uses old type plugs, but it can be adapted to...
This circuit was proposed by a 1965 Electronic Design. Its purpose is to widen the line transients...
The circuit shown can measure currents less than 1 uA and is powered by two 1.5 V batteries in a...