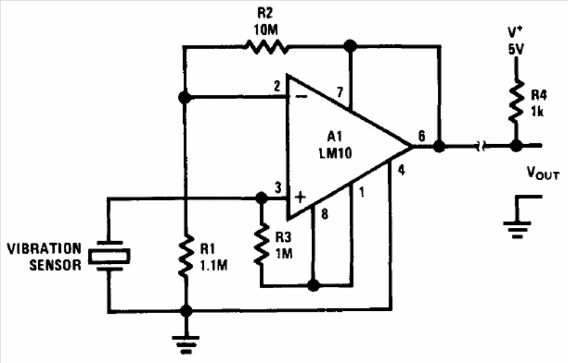
The integrated circuit used in this project is unusual. However, we can take advantage of the configuration by adapting to more modern integrated circuits. The circuit is from the 1994 Linear Applications Handbook by National Semiconductor.
The integrated circuit used in this project is unusual. However, we can take advantage of the configuration by adapting to more modern integrated circuits. The circuit is from the 1994 Linear Applications Handbook by National Semiconductor.