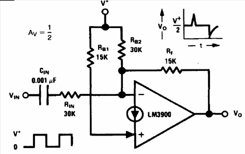
In the figure we have a differentiator with the LM3900 transconductance amplifier. The circuit is suggested by National Semiconductor in its Linear Applications Handbook. The power supply must be symmetrical.
In the figure we have a differentiator with the LM3900 transconductance amplifier. The circuit is suggested by National Semiconductor in its Linear Applications Handbook. The power supply must be symmetrical.