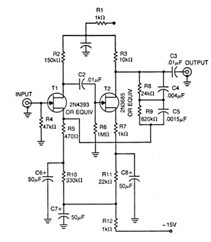
This circuit is from an old American publication, but it can be easily implemented with modern transistors like the BF245 or even the MPF102. The circuit has NAB equalization and low consumption, being powered by a symmetrical 15 V source. The signal input and output cables must have excellent shielding and the source must also have good filtering, so that no snoring occurs. For the stereo version, two units must be fitted, one for each channel.




