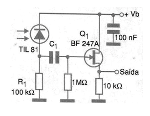
The circuit shown in the figure and uses the diode in the leakage current operation mode. In it, the load carriers released by the incidence of radiation in the diode, cause the resulting current to generate a signal on resistor R1. This signal is applied to the field effect transistor gate and is amplified.




