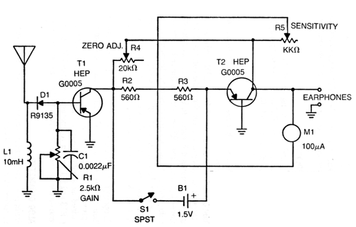
We found this circuit in an old American publication. The transistors can be BC558 and diode 1N34. The potentiometers can be approximated by the current standard values. R5 is 1k. The circuit has an output for crystal headphones to monitor the measured signal. The circuit works with signals from 1 MHz to 100 MHz and the antenna is telescopic. The supply can be done with voltages of 1.5 to 3 V.




