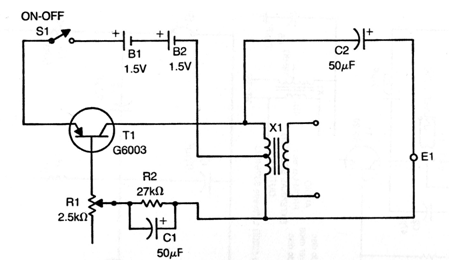
The circuit shown is from an American publication from 1970. It produces a tone that attracts fish if produced in a submerged transducer. The circuit can use a BC558 and the transformer was obtained from an unused transistor radio. The handset can be a piezoelectric capsule, in which case C2 can be eliminated from the circuit. The adjustment is made in R1 which can be a larger potentiometer for a wider adjustment range, for example, 47k.




