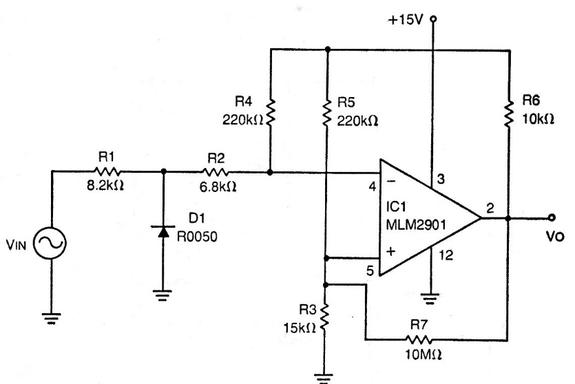
This “zero crossing detector” detects when a signal passes through the zero-volt point producing an output pulse. This type of circuit is widely used in power controls. The circuit is from 70s documentation, using an operational one that is not easy to obtain. Equivalent operations can be used, such as the 741. The power can be changed depending on the operation used. Resistor R1 depends on the strength of the input signal.




