This blocking oscillator configuration was found in a 1964 American book. The circuit can be designed with modern transistors and the frequency depends on the transformer.
This is a high voltage probe that allows the measurement of high continuous voltages with a common...
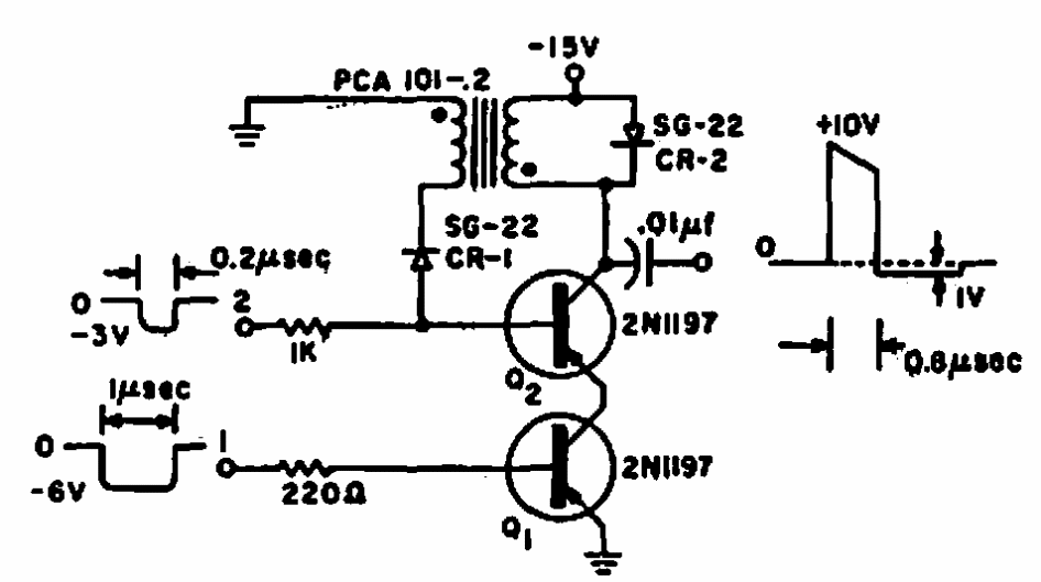
The circuit shown in figure is suggested by Texas Instruments (www.ti.com) and makes use of the...
This well-known configuration of the guitar effects pedal was obtained in an English magazine from...