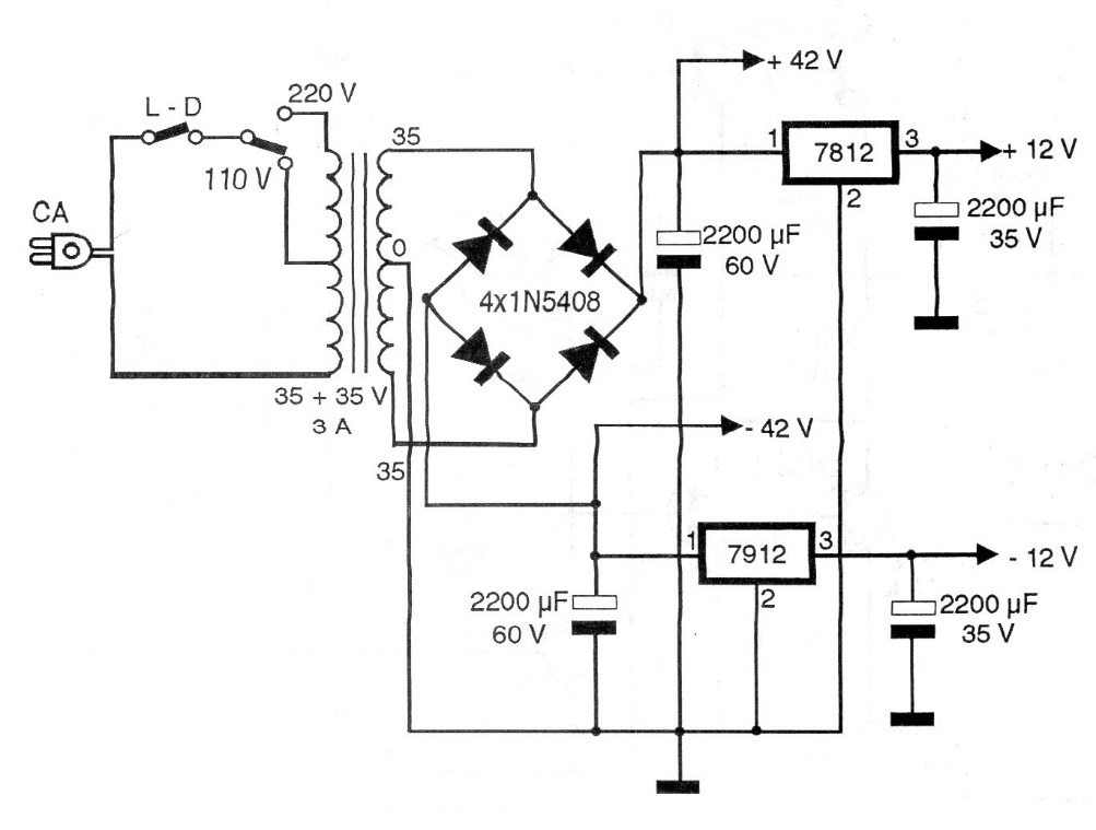
This circuit supplies a voltage of 42 V, plus a symmetrical voltage of 12 V with 1 A. The voltage regulators must be mounted on heat sinks. The transformer is 35 + 35 V with 3 A.
This current meter with many scales was found in a 80s American documentation. The operational amplifier...
This dimmer, from an old publication, can use almost any triac and in shooting a neon lamp. The...
We found this circuit in a 1975 publication. The circuit can be made with more modern equivalent...