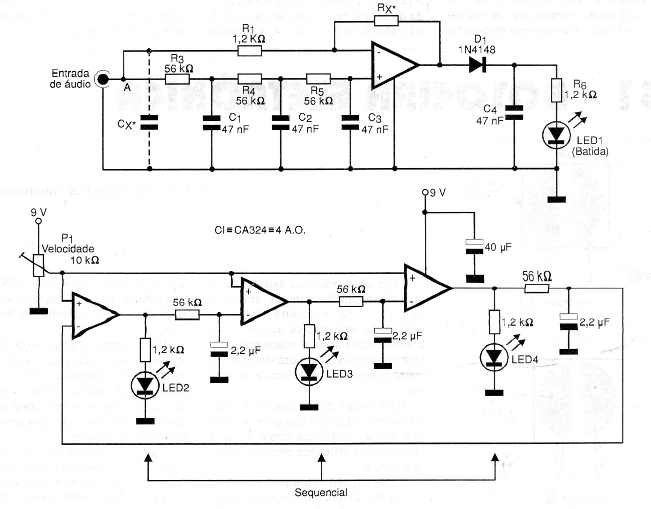
This circuit was found in a 1999 publication. Its purpose is to flash two LEDs according to the sound of an equipment and to randomly flash three LEDs at a controlled frequency
This receiver was obtained in a documentation from the 90's and is of the super-regenerative type....
This circuit couples 600-ohm signals to a line of the same impedance consisting of an amplifier stage....
The circuit presented is from an old magazine having been translated and published in a national...