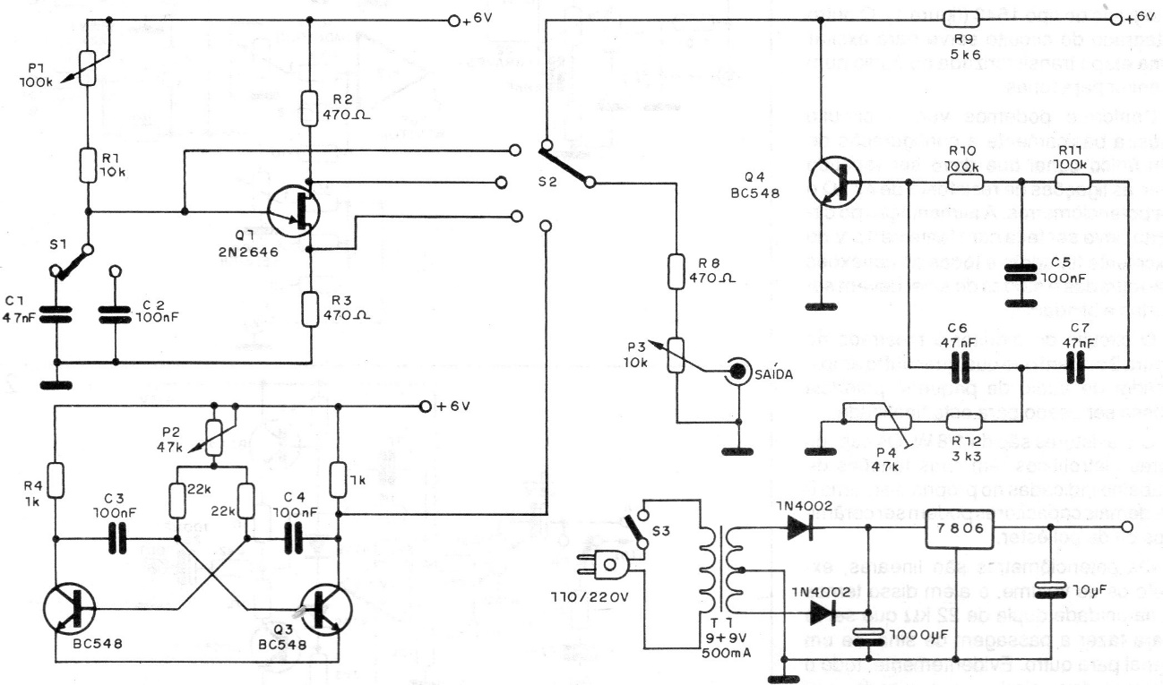
This circuit generates signals of different waveforms thanks to the use of a relaxation oscillator, an astable multivibrator, and a double T oscillator. The circuit has a 6 V source, and the frequencies are adjusted in potentiometers and selected by a switch.




