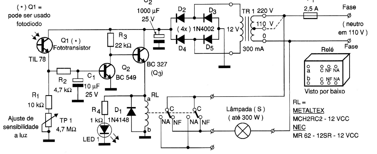
The circuit presented is from a 2006 documentation. It can turn a set of lamps on or off when light falls on the sensor element, in this case a common phototransistor. Sensitivity adjustment is done in TP1. The sensor must be mounted in such a way that it receives only the light from the source that must control it. For example, in the case of an automatic light system, it must be mounted inside an opaque tube to receive only ambient light and never the light from the lamps it controls. The transformer has a 12 V secondary with 300 mA of current and the relay used must have contacts according to the power of the lamp system to be controlled.




