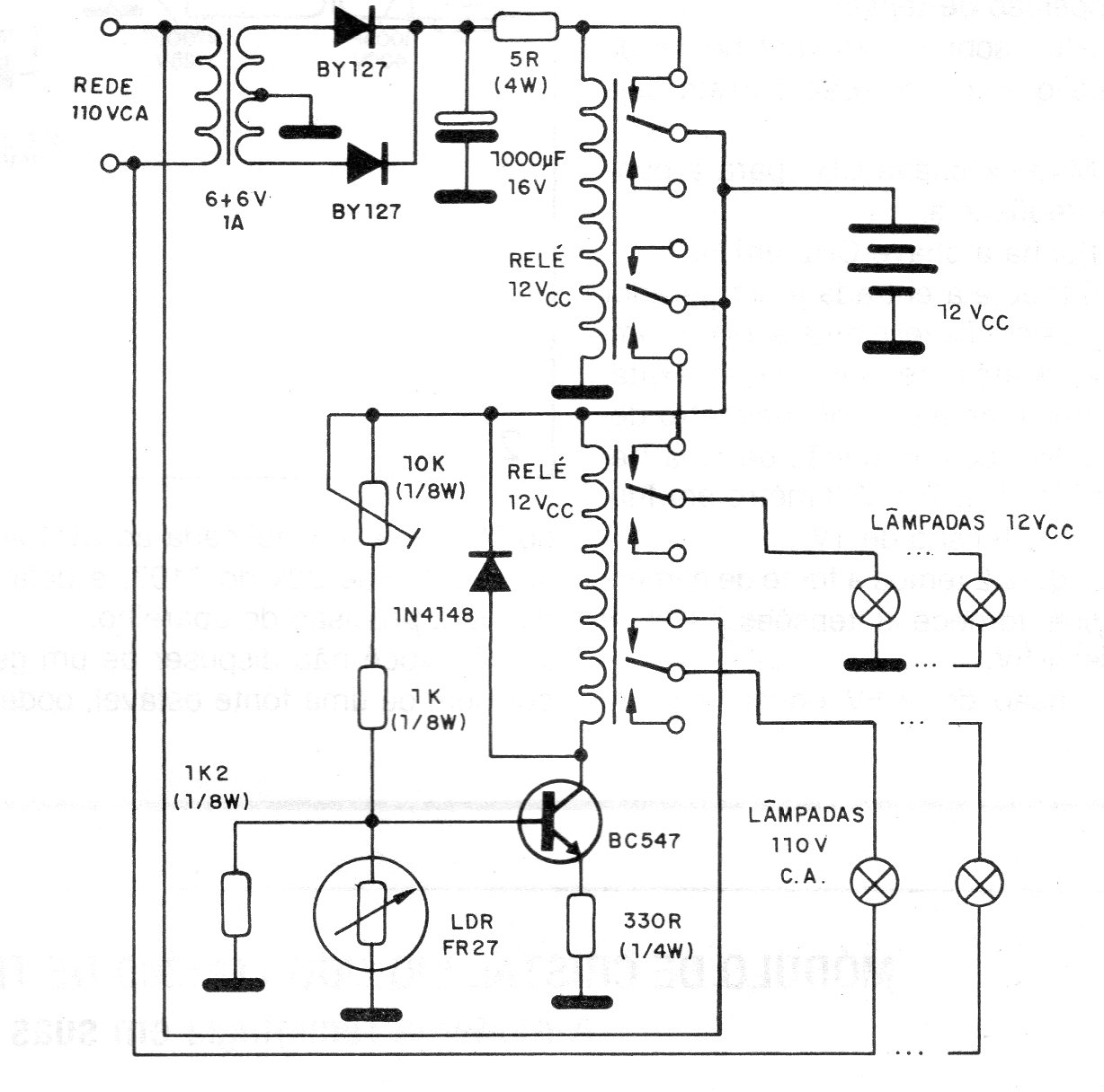
According to the 1990 documentation in which we found this circuit, the chickens must be fed at night for 3 months. If there is a power cut and the light go out at night this can be inconvenient. The proposed circuit supplies a set of emergency lamps via a battery in the event of a power failure.




