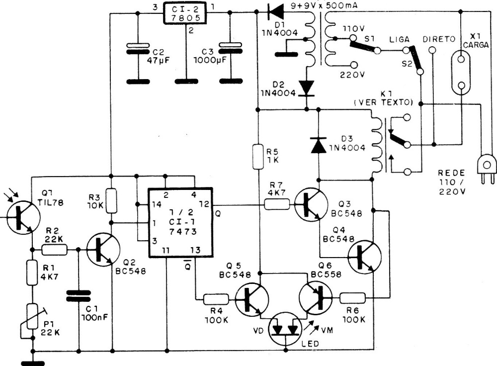
We found this interesting bistable photoelectric control circuit in a 1988 documentation. The circuit uses TTL technology and a 5 V supply is included. The circuit drives a relay and has two LED indicators. The adjustment of the trigger sensitivity is made in the trimpot.




