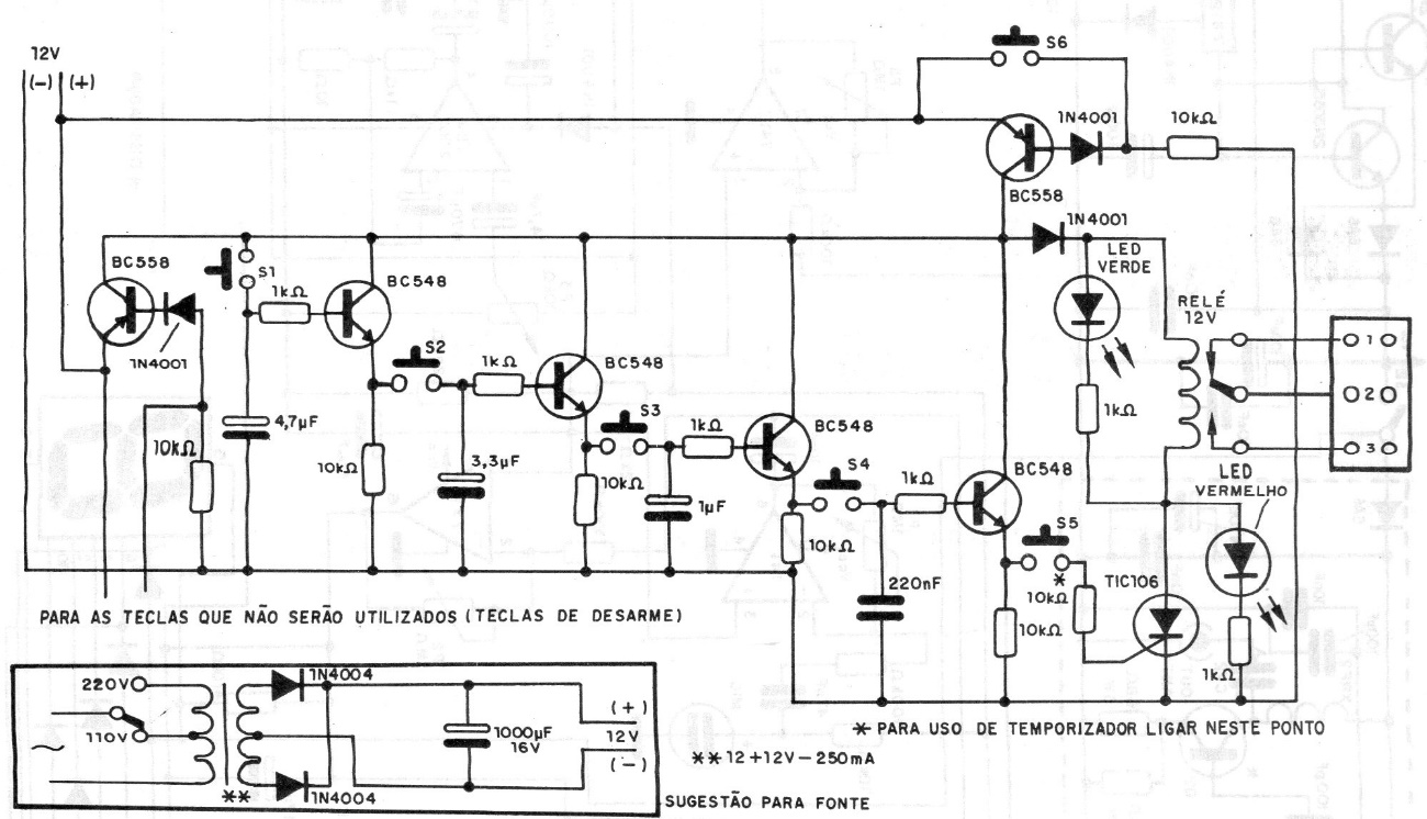
Only when the programmed key sequence is activated, and within a minimum time determined by the capacitors, is the relay activated by releasing a lock or other device. The circuit includes the power supply according to the relay used. We found this circuit in a 1995 documentation.




