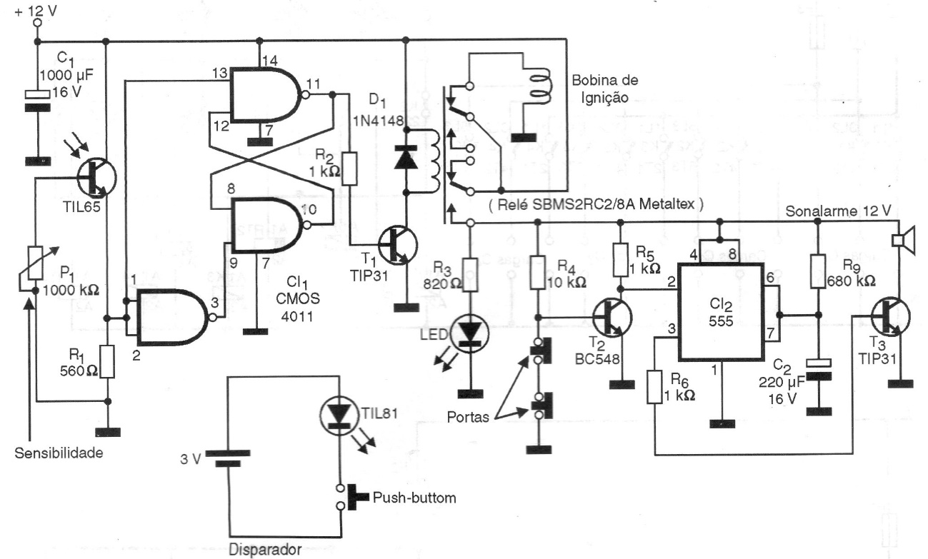
This alarm has a trip system with an LED on a keyring. The sensor is hidden by the glass or elsewhere. The circuit is from a 1998 publication and already incorporates an audible warning system with an oscillator with the 555. The triggered circuit will produce sound for 3 to 4 minutes depending on C2 and the sensitivity of the sensor is adjusted in P1.




