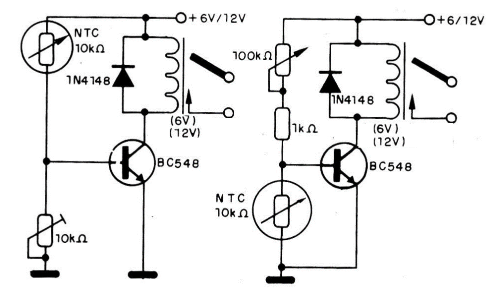
The two circuits shown trigger relays with temperature variation, the first being the type that turns on the relay when the temperature exceeds a certain value and the second when it falls below a certain value. The relay must have a current in the range of 50 to 100 mA.




