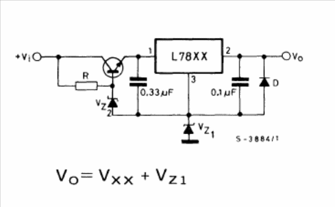
This circuit is in the SGS manual of linear integrated circuits of 1982. The integrated circuit is of the 78xx series and the output voltage will be given by the voltage xx of the regulator plus the voltage of the zener z1, according to the formula next to the diagram. The maximum current is 1 A.




