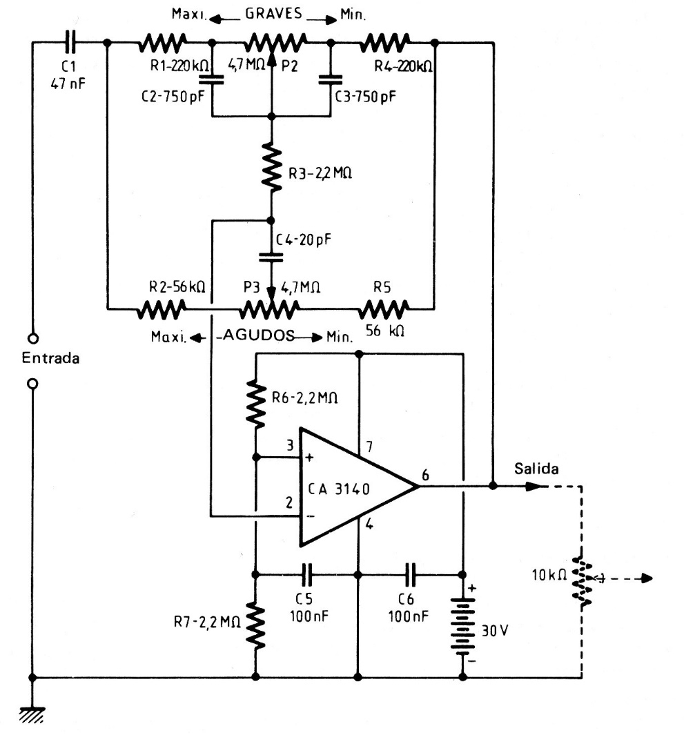
We found this circuit in a 1982 documentation. It uses a CA3140 or equivalent operational amplifier and does not require a symmetrical source. The output is 1 Vpp wide.
Small inverters can help to obtain high voltages from batteries. Although the switched inverters that...
It is an ideal assembly to be implemented as work by students of digital electronics courses, as...
In this very simple circuit, the LED flashes at a frequency of 60 Hz. It is convenient to check the...