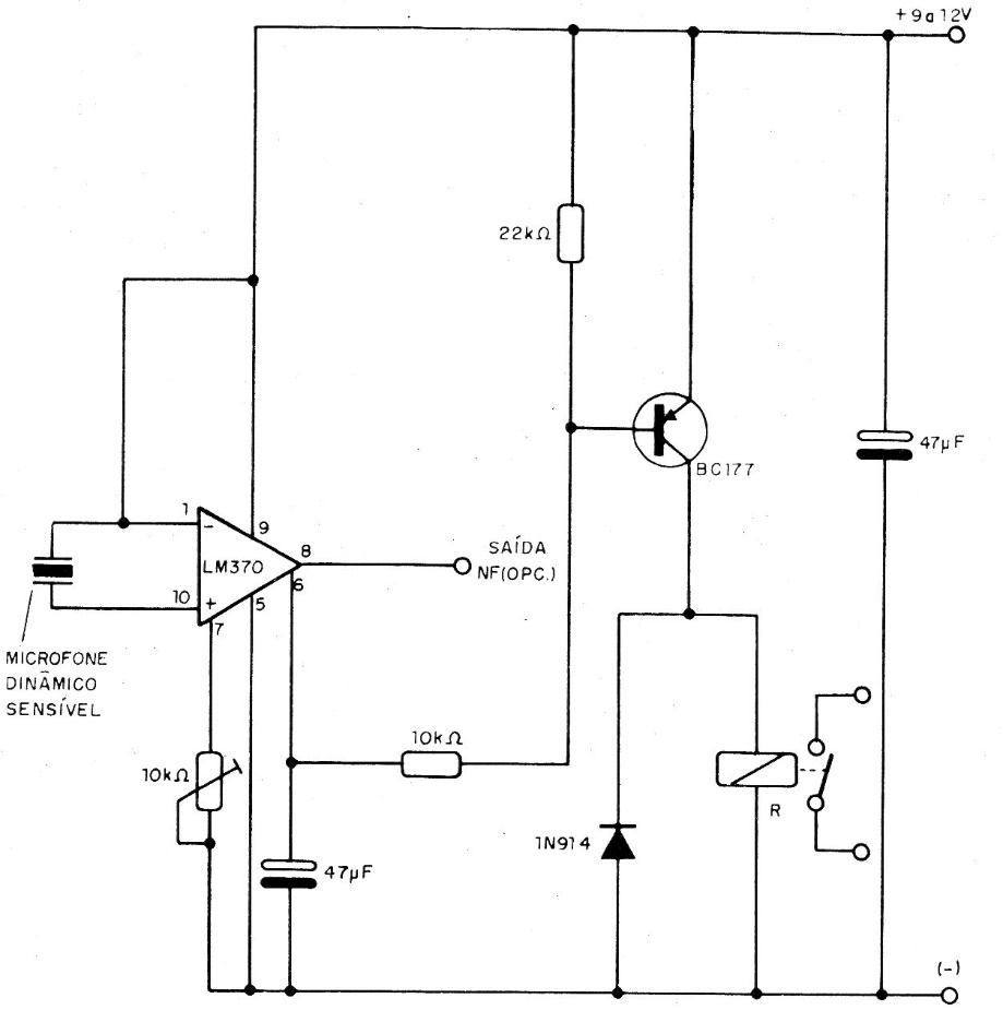
Vox or sonic switch is a relay activated by the voice or any sound picked up by the microphone. This sensitive circuit has only the critical component the integrated circuit, which is no longer a common component, since the transistor can be a BC558
Vox or sonic switch is a relay activated by the voice or any sound picked up by the microphone. This sensitive circuit has only the critical component the integrated circuit, which is no longer a common component, since the transistor can be a BC558