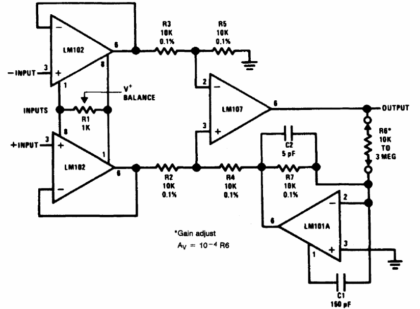
This instrumentation circuit was obtained in the National Semiconductor's Linear Applications Handbook from 1994. The circuit can be implemented with modern operators and component accuracy is necessary for better circuit performance. The power supply must be symmetrical.




