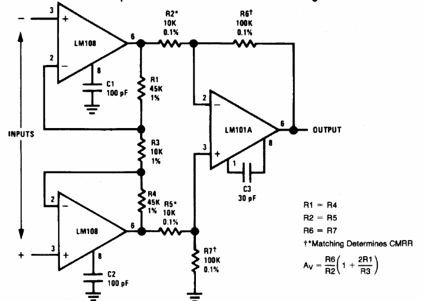
The circuit presented is from the 1994 Linear Applications Handbook from National Semiconductor. The circuit can be implemented with more modern operators and the source must be symmetrical. Formulas for component calculations are given next to the diagram.




