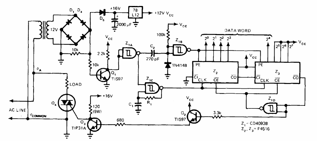
With this circuit we can control the power of an engine or the power of a resistive load from a digital signal. The circuit is from an old publication, making use of components that can still be obtained easily. The triac is according to the controlled load. The circuit can be adapted to be used as a shield for microcontroller.




