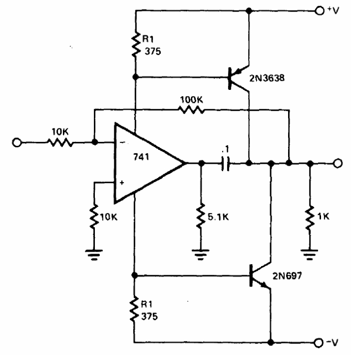
This circuit is from a 1977 Signetics integrated circuit manual. The output transistors can be BD136 and BD237 and the symmetrical supply can be from 6 to 12 V. The voltage gain is 10.
This circuit provides a negative supply for circuit biasing. The current is very low. The voltage...
This very low voltage circuit with the LMV321 was obtained from its own datasheet. The circuit can be...
This circuit was found in a Modern Electronics from 1990. It activates an old electromechanical pulse counter,...